| Sign In | Join Free | My spintoband.com |
|


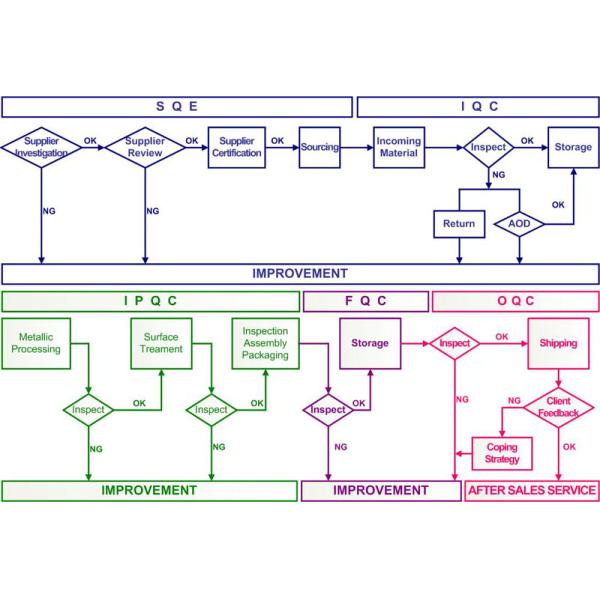
Quality is life of our company, we pay more attention to the quality of products and made the strictest Quality Control(QC) sytem to our products:
Quality Policy
ISO9001:2008 Quality system;Competing with Technology,Win by Quality;Exploration and innovation,Continuous Improvement
Quality Target
Raw test pass rate>98%Process inspection passing rate>98%Shipment inspection passing rate>99.5%Finished products on the first test pass rate>99.3%Products through rate>98%
|
|
|
|
|
|
|
|
|
|
|
|
|
|
|
|
|
|
|
|
|
|
Contact Person: MrBlake Zhang